项目负责人:
为加强中外合作办学教学改革研究项目的过程管理,保证项目研究进度,推动研究成果凝练和总结,落实项目建设的实际成效,公司决定开展2023年教学研究项目中期检查工作,具体安排如下:
一、检查范围
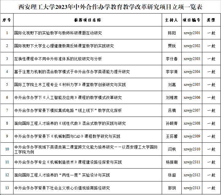
2023年立项的中外合作办学教学研究项目(具体名单见下表)
二、检查方式
1.项目负责人提交中期检查材料
项目负责人全面总结项目研究进展情况,并公司提交“BETWAY西汉姆联公司产品改革研究项目中期检查表(简称《中期检查表》)”和中期报告(均为电子版)。
2.公司组织审查
公司组织对项目所提交材料进行审查(视情况需要可以答辩形式组织审查),审查内容有:项目进展情况;项目建设的阶段性成果、经验及成效;项目尚待解决的问题及下阶段建设计划与思路。审查结果适时反馈。
其他需要说明的问题
1.未通过中期检查的项目,公司将视情况予以中止、撤销立项、退返资助经费等处理。
2.请项目负责人将《中期检查表》和中期报告电子版制作成压缩包,命名为“姓名+2023中期检查”,于2024年11月22日前发送至liuxy@xaut.edu.cn,邮件主题为“姓名+2023中期检查”。
